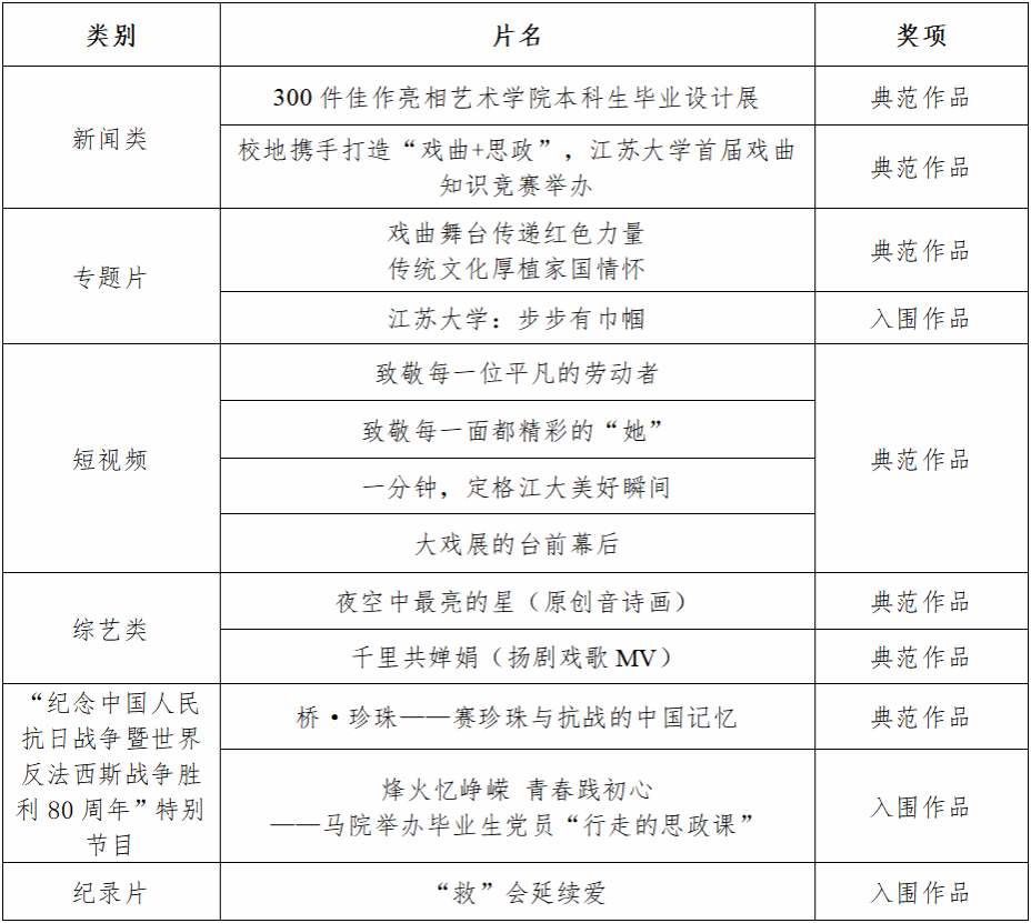
7月10日至11日,“翔宇杯”2025年高校影視作品交流展映活動在西安工程大學舉行,活動頒發了“2025高校優秀影視作品交流展映”獎項,我校共獲獎13項,其中典范作品10項、入圍作品3項。

高校優秀影視作品交流展映活動由中國教育電視協會主辦,是國內高校電視行業的最高獎項。今年共收到來自全國101所高校報送的1256部影視作品,包括新聞類、專題類、紀錄片類、學校形象宣傳片類、短視頻類、教學類、綜藝類、AI創作類、“紀念中國人民抗日戰爭暨世界反法西斯戰爭勝利80周年”主題優秀作品類等。最終共有1024部作品入圍,其中514部作品被推選為典范作品。活動中,業界專家、高校電視臺(新媒體工作室)代表還就“AI賦能教育傳媒”主題展開講座與分組交流研討。
近年來,黨委宣傳部緊扣時代脈搏,創新“短視頻+思政”模式,傳播黨的創新理論。此次獲獎作品涵蓋了文化傳承、初心使命、美育勞育等主題,反映了學校鮮明的學科特色與文化情懷。(黨委宣傳部)